千葉県からのお知らせ
2026.03.27
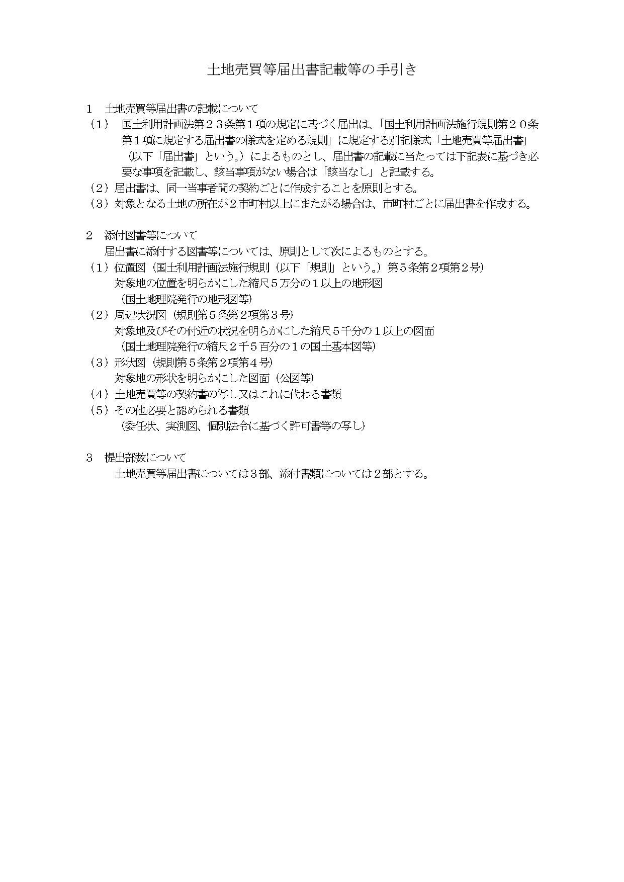
この度、国土利用計画法施行規則の一部を改正する省令による同規則の改正に伴い、令和8年4月1日から国土利用計画法第23条第1項の規定に基づく届出について、届出事項が追加されます。このため、令和8年4月1日以降に御提出いただく届出から、届出様式が変更となります。
詳しくは千葉県ホームページをご確認ください。
千葉県ホームページ:https://www.pref.chiba.lg.jp/youchi/tetsuzuki/tochitorihiki/jigo.html#sinyousiki
この件に関する問い合わせ先は県土整備部用地課土地取引調査室までお願いいたします。
TEL:043-223-3289
周知用リーフレット_page-0001.jpg)
_page-0001.jpg)
_page-0001.jpg)
_page-0002.jpg)